根据《中国文化艺术政府奖动漫奖评奖办法》和《文化和旅游部办公厅关于开展中国文化艺术政府奖第五届动漫奖评选工作的通知》,经主体申报、初步审核、专家评审等工作程序,形成了广东省拟推荐申报中国文化艺术政府奖第五届动漫奖项目名单(见附件),现予以公示。
公示期为7天(自公示之日起计算)。公示期内,对公示内容有异议的单位、个人,均可通过书面形式向广东省文化和旅游厅产业发展处反映。反映情况须实事求是,并提供反映问题的佐证材料。以单位名义反映的,应加盖单位公章并提供联系人及联系方式;以个人名义反映的,应署真实姓名、工作(学习)单位、通讯地址及联系方式,以便了解核实有关情况。
联系电话:020-37803198
电子邮箱:wl_gdwltcyfzc@gd.gov.cn
通讯地址:广州市越秀区东风东路701号
邮编:510080
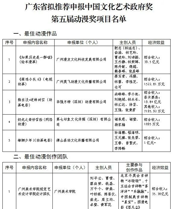
附件:广东省拟推荐申报中国文化艺术政府奖第五届动漫奖项目名单.doc
广东省文化和旅游厅
2026年3月25日




编辑整理 | 游艺风传媒
文章来源 | 广东省文化和旅游厅

游艺风传媒





业务查询
【业务查询】
游艺风传媒:18028021074


微信号丨chinaamusemedia
【网络推广】
王小姐:13556078166


微信号丨view2058
(咨询时间:周一至周五 9:00-18:00 )
# 游艺风传媒
您身边的网络营销专家!专注于线上业务的布局和执行,期待您的垂询!
#免责声明
本公众号所转载的内容均来自互联网公开信息,版权归原作者所有,仅供行业分享使用,不用于商业行为。如涉及侵权问题,请及时联系进行删除。本公众平台对此不承担任何责任。